Paket Çözümler
Türbomakinalar
Türbomakinalar, enerjinin farklı biçimleri arasında verimli bir şekilde dönüştürülmesini sağlamak üzere tasarlanmış türbinler, kompresörler ve pompalar gibi yüksek performanslı makinelerin geniş bir yelpazesini kapsar.
Türbomakinalar; enerji dönüşümünün verimli bir şekilde gerçekleştirildiği enerji üretimi, havacılık ve petrol-gaz gibi sektörlerde önemli bir rol oynayan yüksek performanslı ekipmanları içerir. Biz, farklı operasyonel ihtiyaçları karşılayacak çeşitli tipte pistonlu (reciprocating), vida (screw) ve santrifüj (centrifugal) kompresörlerin tedarikinde uzmanız.
Uzmanlığımız, standart ürünlerin ötesine geçerek, belirli operasyonel gereksinimlere göre uyarlanmış özel çözümler sunmayı kapsar; böylece ekipmanınızın optimum performansını ve uzun ömürlülüğünü garanti ederiz. Ayrıca, manyetik ve yağ yataklı sistemlere odaklanarak turbo genleşme makineleri (turbo expanders) konusunda derin bir uzmanlığa sahibiz.
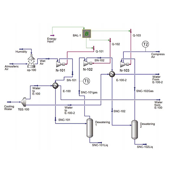
Hava Ayırma Üniteleri (ASU)
Hava Ayırma Üniteleri (ASU’lar), atmosferik havayı azot, oksijen ve argon gibi temel bileşenlerine ayırmak için kullanılan kritik sistemlerdir. Bu üniteler, sağlık, metalurji ve elektronik gibi endüstriler için gerekli olan yüksek saflıkta gazlar üretmek için kriyojenik damıtma ve basınç salınımlı adsorpsiyon gibi işlemler kullanır.
Yakıt Gazı Arıtma
Yakıt gazı arıtma, ham doğal gazın veya diğer gaz halindeki yakıtların kirleticileri gidermek ve kalite standartlarını karşılamak için saflaştırılmasını ve şartlandırılmasını içerir.
Bu işlem, akış aşağısı ekipmanlarının güvenli ve verimli bir şekilde çalışmasını sağlayarak emisyonları azaltır ve çevreyi korur.
Otomasyon ve Mühendislik Çözümleri
Şirketimiz, mühendislik ve danışmanlık hizmetleri de dahil olmak üzere kapsamlı otomasyon çözümleri sunmaktadır. Pano üretiminde uzmanlaşıyoruz ve AG dağıtım panoları, MCC ve sürücü panoları, PLC panoları ve özel tasarım panolar gibi geniş bir yelpazede seçenekler sunuyoruz. Ayrıca, YG ve OG sistemleri, AG sistemleri, SCADA, zayıf akım altyapıları ve daha birçok alanda profesyonel uzmanlığımız mevcuttur.
Hizmetlerimiz arasında mühendislik tasarımı, atölye ve saha testleri, yerinde kurulum ve süpervizyonu ve projelerinizin sorunsuz ve verimli bir şekilde yürütülmesini sağlayan tam devreye alma desteği yer almaktadır.




